Corporate Governance

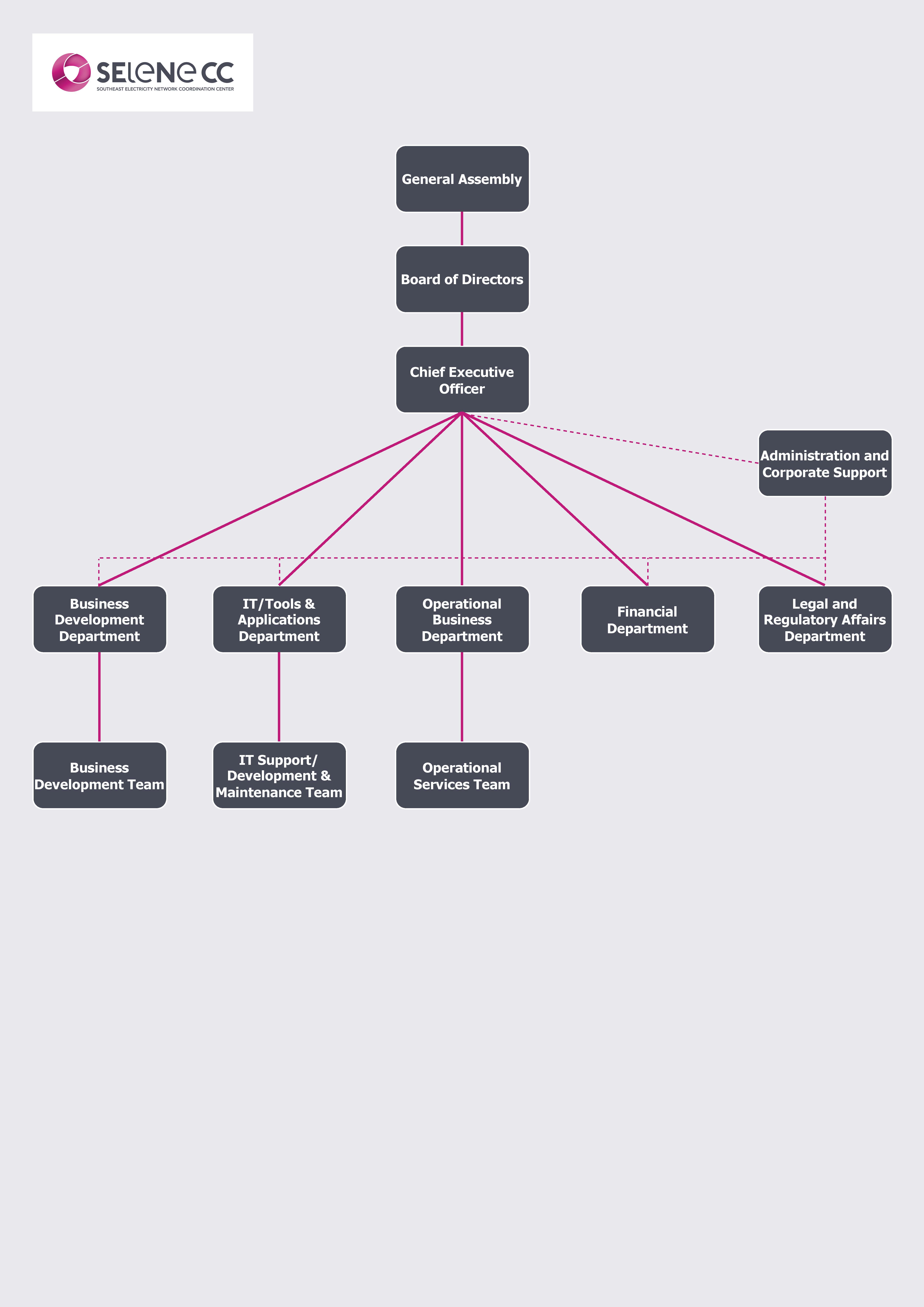
Corporate Governance

Board of Directors


Chairman of the BoD


 Dimitar Zarchev


Members of the BoD


Nikolaos Boulaxis
Luca Marchisio